※2023/1/20追記

→引用記事
■2月末までだった群馬県の全国旅行支援が
3月31日まで延長。
利用条件に変更なし。
1/27から予約受付開始。
但し3/1以降の
既存予約は対象外。
(これ残念な人多いのでは
新規予約される方は
ご活用ください
■JTBより配布
「かまくら祭りを見に行こう!湯西川温泉のおすすめ施設で使える割引クーポン」
・利用条件
1/27~2/26までの金・土・日
居住地制限無し
10000円以上の利用で4000円割引(2名以上)
15000円以上の利用で6000円割引(3名以上)
20000円以上の利用で8000円割引(4名以上)
25000円以上の利用で10000円割引(5名以上)
→
■その他の全国旅行支援
各サイトの配布状況
→
→
→
→楽天トラベル
→
──────────────────────
※追記2023/1/11

西伊豆クーポン第3弾
1/11~
10000円引き(30000円以上の宿泊料金)
5000円引き(15000円以上の宿泊料金)
※全国旅行支援併用可
(現在受付停止ですが追加されれば後付け可能)
→

「全国旅行支援(ただいま東京プラス)」と併用可能!
・利用対象期間:2023年1月13日(金)10:00~2023年3月31日(金)9:59
・宿泊対象期間:2023年1月13日(金)チェックイン~2023年4月1日(土)チェックアウト
「全国旅行支援(ただいま東京プラス)」と併用不可
・利用対象期間:2023年1月19日(木)10:00~2023年3月31日(金)9:59
・宿泊対象期間:2023年1月19日(木)チェックイン~2023年4月1日(土)チェックアウト
13日スタートは併用可、
19日スタートは併用不可とあるので
ご注意を
→楽天トラベル ご当地クーポン
──────────────────────
※追記2023/1/6
【全国旅行支援】
一休.com
Yahoo!トラベル
茨城 群馬 東京 滋賀 京都
広島 徳島 長崎 大分 宮崎
6日(金)正午~
→
→
(注:Yahoo!トラベルの10%還元は1/11まで)
楽天トラベル
青森 山形 栃木 埼玉 千葉
新潟 滋賀 兵庫 山口 徳島
福岡 長崎 熊本 宮崎
6日(金)10:00~
東京 大阪 茨城 岩手 鹿児島
10日(火)10:00~
→楽天トラベル
じゃらん
青森 岩手 宮城 秋田 山形
茨城 群馬 埼玉 千葉 神奈川
新潟 石川 福井 岐阜 静岡
愛知 三重 兵庫 鳥取 島根
岡山 広島 山口 徳島 香川
愛媛 福岡 長崎 熊本 宮崎
10日(火)10:00~
→
30日に配布された
じゃらんの1万円クーポンは
利用期限が9日までなので
併用できるのは現在販売してる9県のみかな
ざんねん・・
追記
と思ったら!
1/10より
じゃらん全宿クーポン
10000円引き配布されます!😆

個人的に地味に響いたのは
群馬の旅行支援が2月末までなこと。
ほとんどの県が3月末までなので
同じ期間やるかと思ったんですが
予算足りなかったのかな?
→千葉とく旅キャンペーン
1/10~3/31まで延長
(予算がなくなり次第終了)
宿泊日順で限定100万人(1日1泊5000円以上)に
地域クーポン上乗せ2000円配布。
→GoTo焼津キャンペーン
1/10~楽天トラベルで配布予定。
(2000枚)
市内16施設で利用できる
4000円引きクーポン
(全国旅行支援併用可)
→楽天トラベル ご当地クーポン
→都民割 もっとTokyo
1/5より3/31まで
各予約サイトでも販売中
(全国旅行支援と併用可)
※対象 東京都民
1人5000円引き
(子供1000円上乗せ)
日帰り2500円引き
都民割と全旅の併用は
去年1つだけ利用しました。
せっかくのキャンペーンなので
もっと活用したいところだけど
都内ホテルの料金高騰してるからな~
まあ1年前が異常に安かったのだと
思いますが・・
行きたいホテルだけチェックしつつ
機会を待ちます
また良さげな情報があったら
追記しますー
──────────────────────
※追記2023/1/3
【ご当地・地域限定クーポン情報】
*安曇野市観光協会
じゃらん・楽天トラベルで使える
安曇野市の宿泊クーポン

・予約開始:1/4(水)10:00~
・宿泊期間:1/4(水)~2/28(火)まで
・1人最大9000円引き
・信州割スペシャル(全国旅行支援)と併用可
※観光協会HP上に予約サイト2社のリンクがあり
クーポン取得で対象施設が表示される。
いずれも無くなり次第終了。
→安曇野市観光協会HP
→楽天トラベル ご当地クーポンページ
→
*JTB
東伊豆町で使えるクーポン
宿泊期間:2023/2/10(金)まで
予約期間:~2023/1/10(火)まで
8000円引き(40000円以上の利用)
6000円引き(30000円以上の利用)
4000円引き(20000円以上の利用)
→
──────────────────────
※追記2022/12/29

じゃらん
30日(金)10:00~
全宿クーポン大量配布!
目玉はもちろん
10000円引きクーポン
(35000円以上の料金に適用)

①クーポン獲得
(5000円引きなどたくさんあるので
とりあえず全部取得しておきましょう)
↓
②利用条件を熟読
↓
③開始時間前に
予約したい宿の宿泊プランを確認
(日にち・金額など適用条件に合ってるか)
↓
④予約ページまでいき
詳細入力を済ませて待機
↓
⑤10:00になったら超がんばる
o(*・ω・)○
→
今回はかなり枚数が多いので
10分で完売ということはなさそう。
サーバー落ちたりするかもだけど
あきらめず粘ってみてください~
ちなみにじゃらんで
全国旅行支援の予約を開始してる県は
→北海道 福島 山梨 長野
和歌山 高知 佐賀 大分 沖縄
全旅とクーポン併用したい方は
この辺も踏まえて熟慮を
1/9までに
残りの県がどれくらい開始されるか
も気になるところよね~
──────────────────────
年明け2023年分の
全国旅行支援
*1/10~予算終了まで
*割引率20%(上限:交通付5000円/それ以外3000円)
*地域クーポン(平日2000円/休日1000円)
*開始日前の既存予約対象外
東京都の開始日は1/5~!
都民割「もっとTokyo」は
2023年3月末まで延長で
全国旅行支援と併用可!
宿泊6000円以上→5000円割引(人/泊)と
条件変更無しなのでこれが一番お得になるかも?
*2023年分【全国旅行支援】
予約サイトでの販売開始予定*
23(金)楽天トラベル 10:00~
(秋田 福島)
26(月)楽天トラベル 10:00~
(福井 静岡 岡山 香川 愛媛 高知 沖縄)
28(水)じゃらん 10:00~
(北海道 福島 山梨 長野 和歌山 高知 佐賀 大分 沖縄)
28(水)一休.com Yahoo!トラベル 12:00~
(北海道 秋田 福島 栃木 埼玉 神奈川 新潟 石川 福井 山梨 長野 岐阜 静岡 愛知 三重 兵庫 和歌山 鳥取 島根 岡山 山口 香川 愛媛 高知 福岡 佐賀 熊本 沖縄)
29(水)楽天トラベル 10:00~
(北海道、神奈川県、山梨県、長野県、石川県、愛知県、岐阜県、三重県、和歌山県、広島県、鳥取県、島根県、佐賀県、大分県)
1/6(金)楽天トラベル
(千葉)
12/30(金)じゃらん 10:00~
全宿クーポン/10000円引き(予約金額35000円以上)
その他、大量配布予定
(各サイトの全旅ページ)
→
→
→
→楽天トラベル (12/23/10:00~)
→
年明けからの全国旅行支援は
割引率やクーポン補助額が
引き下げになるので
自治体の独自クーポンや
予約サイトのクーポン・セールなど
併用を狙ってみると良さそう
随時追記します。
※追記2022/12/13

「全国旅行支援」
年末年始は停止しますが
来年の1月10日より再開決定!
割引率もクーポンも減ってしまうけど
細く長く継続されるのは朗報
予算規模は変わらず
2700憶円だと思いますが
各自治体に振り分けて
予算が尽きたら順次終了の予定。
そして最も気になる
既存予約については・・

まだ正式発表ではないけど
複数のメディアが
「既存予約は対象外」と報じてます
理由は
「10月の開始時に予算管理でトラブルが多発したため」
だそう。
(素直にGoToトラベル事業を継続してればもっとスムーズだったと思いますが
すでに来年の予約を
仕込んでる方も多いと思うので
これは悲報( ;∀;)
取り直しになったら
料金変わってしまう宿も多いのでは?
改めて予約合戦に参戦しなきゃならないし
これは修正してほしいなあ~(;´Д`)

じゃらんの事前決済10%還元も
12/20の予約をもって終了するようです。
※対象の宿泊期間は2023年末までなので
来年の予約も20日までに決済しておけば
適用になりますが・・
全旅を既存予約に
あとから適用できないとなると
微妙よね(;^ω^)
ワタシは年内の予約は
ほぼ一休の既存予約に
あとから適用しましたが
それができなくなると
来年の旅行計画も練り直しかな
(※ただ、予約はまだキープした方が良いと思います。取り直しで全旅を適用させても現在の予約より高くなる場合があるかもなので)
都道府県ごとにバラバラな動きで
複雑すぎる全国旅行支援ですが
年明けの開始日が早々に決まったのは
良かったです(´ω`★)
一方で・・

旅行業界の方や
宿泊施設のスタッフさんは
ほんとうにほんとうに
大変だとおもう
↑
この怒鳴ってたゲストは
他の人がチェックインを待つ中、
30分近く補助の適用を粘り続けて
ダメだとわかると
スタッフさんに捨てセリフを吐いて
去っていった・・
カスハラの極み
(;´Д`)
年明けは割引率が下がるし
ハイクラス系の旅館やホテルには
あまり影響がなくなるので
補助+セールやポイント、
予約サイトのクーポン活用などを
狙ってみるのもアリかと思います
(各サイトの全旅ページ)
→
→
→
→楽天トラベル
→
また何か続報があれば
こちらに追記しますー
※追記2022/11/25

インスタのストーリーにも
書きましたが
全国旅行支援、
来年以降も延長が決定
☑割引率40%→20%
☑割引上限
交通付き宿泊8000円→5000円
宿泊のみ・日帰り3000円
☑クーポン平日3000円→2000円
平日変わらず1000円
開始時期はまだ未定。
割引率は下がってしまうけど
お得が続くのは朗報
そして、、

現行の旅行支援が
12/20→12/28(28チェックアウト分)
まで適用されることに
これ、クリスマスや
年末に既存予約がある人には
超朗報(=゚ω゚)ノ
スムーズに後から適用できれば
現行の40%引きで行けますね
予約サイトやステイナビに反映されるまで
マメにチェックしておくと良いですよー

んで、ちょっと思ったこと
現地でもらえる地域クーポンが
※原則として電子クーポン
なるらしい。
紙クーポンの自治体は
また変更手続きで大変かもね
未だにGoToの時の青い貼り紙
店頭で見かけたりするけど
もう旅行支援のままでいくようなので
はずしていいのでは(;^ω^)
(幻のGoTo2.0・・)
お得感は薄くなるけど
各サイトをマメにチェック
年明けの料金が上がらないうちに
予約を仕込んでおかねば
→
→
→
→楽天トラベル
→
※追記2022/11/16
「全国旅行支援」
楽天トラベルで配布・大量再開
【対象都道府県】
宿泊:宮城県 群馬県 埼玉県 千葉県
東京都 神奈川県 新潟県 山梨県
長野県 愛知県 三重県 京都府 兵庫県
岡山県 広島県 香川県 福岡県 宮崎県 熊本県
ツアー:青森県 茨城県 栃木県 千葉県
神奈川県 福井県 三重県 兵庫県 和歌山県
島根県 鳥取県 山口県 岡山県 徳島県
広島県 大分県 佐賀県
もう12/20まで予定いっぱいだよ~
という人もいるだろうけど
まだ出かけたい人は
そろそろ最期のチャンスかも?
東京や神奈川、京都など
人気の地域は早々に枯れそう
日程、プランなど確認して
万全の体制でのぞむべし
( ̄‥ ̄)=3
11/17㈭10:00~
→楽天トラベル
※追記2022/11/8
急激に寒くなってきましたね
秋はどこへ・・
全国旅行支援を利用して
西伊豆と北海道に
いってきました



旅行自体は
とっても楽しかったし
久々の北海道遠征も
満喫したのだけど・・
(*´∀`*)
どこも混んでたな~
という印象です
飛行機は満席、
レンタカーも
残り台数少なめ
(レンタカーは予約するのが遅い我々が悪いのでしょうが
羽田空港はまだ
短縮営業のお店が多く
19:00過ぎには閑散としてました。
早朝や夜遅めの便だと
食事場所に困ることもありそう
一方で千歳空港の
ラーメン道場(連れの強い希望で帰りに寄った)は
めちゃくちゃ人がいたなあ
有名店が10店舗ぐらい
集まってたと思いますが
どのお店も大行列
搭乗時刻をきにしつつ
何とかありつけたんでした
で、全国旅行支援
利用してみて思ったのが、、

↑
例によってインスタのストーリーに
ぐちぐち書いたやつ
(静岡に関しては「県民割のほうがよかった」とのお声が複数ありました。県民割使えなかった都民にはわからないけど、そうなの?)
宿によって(自治体によって?)
サインする書類とか確認事項が
違うみたいですね
接種証明を見せるのは同じですが
身分証は確認したりしなかったり。
サインする書類の枚数も
宿によって異なるので
チェックインに手間取る宿もあれば
あっさり終わる宿もあったり。
そして平日1人3000円の
地域クーポンも
静岡県はチェックイン時に
渡された紙のQRコードを読み
regionPAYにチャージして使う謎仕様。
(現時点では東京・神奈川・大阪・静岡がこの方法を採用)
対象地域で利用する人は
あらかじめアプリ入れておくと
スムーズかと
でもこれ、チェックイン時に
QRコード渡されるので
お出かけしない我々は
宿のドリンク代か
翌日にしか使えないのよね~
(2020年GoToの時は予約サイトから電子クーポンを宿泊日の正午に付与されたのでチェックイン前にも使えた)
利点としては
・電子マネーなので細かい単位で使える
・発行から7日間有効
(でも旅行者にとっては連泊しない限りメリットなし)
なんだけど
このためだけにアプリ登録って
正直めんどい
伊豆では夕食時のドリンク代と
製菓店で使いましたが
どこも紙ダメ、電子のみだったので
スマホない人はどうするのだろう。。
北海道はチェックイン時に
紙のクーポンを渡されます。
これはお釣りでないタイプですが
使える場所も多かったし
金券感覚で渡すだけの方がやっぱり楽
自治体によって
クーポンの仕様が違ったり
割引も早く枯渇する県、
ゆっくり取れる県と
差があるのがなんともカオスな全国旅行支援
(・∀・;)
もうすでに制度設計できてる
GoToを流用しなかったのは
一体なぜなのかしらねえ・・(-_-)
しかし補助のおかげで
旅行する人が増えて
観光地に活気が戻ったのは
よろこばしい事です
(´ω`★)
でもねえ・・
予想通り11月に入ってから
感染者数が増えつつあるのよね。
あと一ヶ月半ぐらいの間に
停止する自治体が出てくるかなあ?
我々も11~12月の旅行予定が
まだ残ってるので
各県の動向をチェックしつつ
体調管理に気をつけようと思いますー
そして来年の予定ね
(●´ω`●)
一応2月ぐらいまでは
ちょこちょこ予約入れてますが
旅行支援延長にかすかに期待しつつ
3月までの予定を予定を組んでいる所です。
年内に箱根の予定が皆無なので
箱根行きたいなあ
新規もいいけど
再訪したい宿が
いよいよ増えてきたので
値上がりする前に予約せねば
今年はコロナばかりでなく
インフル流行の兆しもあるようなので
皆さまも万全の対策をして
ご旅行を楽しんでください~
(。´∀`)ノ
※追記2022/11/1

楽天トラベルで
11/2(水)午前10:00~
宮城・茨城・埼玉・東京・新潟
石川・長野・愛知・三重・滋賀
大阪・島根・岡山・山口・徳島
高知・福岡・長崎・鹿児島
の予約受付を再開
また、
国内宿泊:岩手 山形 栃木 千葉
山梨 和歌山 鳥取 熊本 大分
国内ツアー:北海道 石川 鳥取 熊本
の割引申請も再開
※「割引申請」条件を満たしながら、予算上限により一度割引適用外となった開始前予約も、再度「割引申請」の対象となります。
※いずれも予算上限に達したら終了です。
→楽天トラベル

↑
一休.com
全国旅行支援の受付状況
(11/1午後現在)
→
※追記2022/10/21
20日よりスタートした
・ただいま東京プラス(全国旅行支援)
東京は都民割(もっとTokyo)との
併用可とのことで熾烈な争奪戦だったようですが・・
予約サイトや宿泊施設によって
併用可・不可がわかれてしまい
アテがはずれた方もいらしたと思います
そしてざっと見たかぎり
支援対象外の宿もけっこうあった印象。
(申請はしてるのに承認が降りない宿が多数あったそう)
そして併用パターンだと
最低利用金額が1人11000円以上になるので
注意が必要です。
さて、予約サイトの中で
開始時期をずらした楽天トラベル

↑
10/25(火)10:00~
販売開始予定
→楽天トラベル
システム上、複数クーポンの併用に
慣れた予約サイトなので
比較的スムーズかなあと思いますが
リロード連打にはなるでしょうねえ
予め対象施設や利用条件を確認して
入力ページの状態で待機しつつ
クーポン獲得したら素早く予約
かな(・ω・ )
こちらをお読みの方が
エラーなど出ずに
滞りなく予約ゲットできますように
(。-人-。)
しかし全国旅行支援、、
統一ルールがないせいか
混迷を極めて複雑怪奇
県民割の延長ではなく
もう過去に設計ができている
GoToトラベルの再開で良かったと思います。
来年以降も支援継続、
という噂もありますが
もし実行するなら軌道修正して欲しいですね
※追記2022/10/19
明日20日(木)12:00~
遅れていた東京都の
全国旅行支援がスタート

↑
インスタに流した
うひひ調べのスタート情報。
まだ未確認の予約サイトも
順次予告を出すと思います。
小池都知事がずっと前から
「併用可」を強調してたので
お得に泊まれたら
また都内ひとり旅しようかなあと
目論んでますが・・

よく利用する一休、
そしてYahoo!トラベルは併用不可
(・∀・;)
それは残念ですが・・
その分宿泊料金が安かったり
する可能性もあるので
スタートしてから吟味しよう
(都内ホテルの価格変動が荒波状態なので・・)
まあ今後変更が
あるかもしれないので
各サイトを随時チェックしていきますが
今回の旅行支援は
情報が直前まで出ないので
フタを開けてみないと本当にわからない
東京は県民割をやってなかったので
クーポンを使える事業者の募集が遅く
使えるお店がどれくらいあるのか
一抹の懸念が
(東京は電子クーポンになる予定)
これも実際開始してみないと
わからないのでしょうね~。
(「ただいま東京プラス」が「おかえり東京マイナス」にならない事を祈りつつ・・
そしてコメントで
マレーグマさんからいただいた
宿泊&交通パックの
じゃらんの後から適用について↓
10月末からの北海道旅行(飛行機+ホテルパック)をじゃらんで予約しました。後から割りが適用されるものと思って予約したのですが、蓋を開けたら、後から割りが適用されるのは10/25~31発着分のみ(沖縄以外)
新規予約はそれ以外の期間も旅行支援使えるのですが、事前予約はその一週間しかだめでした。
そのアナウンスもだいぶ遅かったのでキャンセル料はかなりかかってしまうし、割り引かれると思っていた分落ち込んでしまいました。
新規予約はそれ以外の期間も旅行支援使えるのですが、事前予約はその一週間しかだめでした。
そのアナウンスもだいぶ遅かったのでキャンセル料はかなりかかってしまうし、割り引かれると思っていた分落ち込んでしまいました。
SNSでも同様の不満が散見されましたが
後から適用できるとアナウンスがありながら
実際に適用可なのは7日間のみ。
これはちょっとヒドイのでは
スピカ⭐️@higedanloveyasu
じゃらんパック問題。
2022/10/16 07:12:09
全国旅行支援開始前、このお知らせでまさか対象が7日間のみなんて思わない。
10月6日現在って書かれたら続々と対象が増えていくと思うし、開始日程ってあるから開始されたら最後までって思う。
新規予約を始めるくらい… https://t.co/Ek74ptdV5k
あまえくん新アカウント(シャーデンフロイデ)@hxk8e
じゃらんの宿と飛行機のセットプラン(JALじゃらんパック)、後付けで割引を適用できるみたく書いて集めた既存の予約を全国旅行支援の対象外にして、新規で全国旅行支援が適用される予約は受付を開始しようとしている。リクルートが全く信用できない企業であることを再認識した
2022/10/14 22:58:33
電話で問い合わせて抗議、
個別対応でキャンセル料を免除して
もらえた方もいたようですが
その労力を皆が使えるはずもなく
(そもそもアナウンスの仕方に問題があるのでは)
腑に落ちない気持ちになった方も
いらしたと思います。
(マレーグマさんからの追加情報:じゃらんパックのうち「JALパック」はキャンセル無料など融通がきいたそうですが「ANAパック」は無理だったそう。航空会社によって対応が異なるようです。先の予約をお持ちの方は早めに確認しておくと良いですよ~)
今回の旅行支援は
県民割からの延長という感じなので
開始早々に予算が尽きてしまい
配布終了となった県も多々あり。
すこし行動が遅れただけで
支援適用とならなかったり
シビアな印象です(;^ω^)
補助金が枯渇した自治体は
国に追加申請してると思うので
順次再開される予想ですが
そのタイミングによって
利用できる、できないが
決まってしまうのがねえ。。
もっと全体をシンプル設計にして
事業者も利用者も
疲弊せずに使える制度に
すれば良かったのに(・ω・ )
また何か情報が更新されたら
追記していきます
※追記2022/10/14
※追記2022/1013
11日より全国旅行支援が
スタートしましたね~((・´∀`・))
しかし2020年のGoToと違い
自治体主導のためか
都道府県によって開始時期や
クーポン配布量に差がある印象
ワタシがよく利用してる
→
ではすでに、、

↑
(10/13午後)
開催中、これから開始、
配布終了となった県が出てます。
宮城や岩手、福島や栃木など
東北方面が早じまいだったな~(・∀・;)
皆さま新規予約、後から適用は
間に合いましたでしょうか?
しかし一旦終了となった県も、、

↑
適宜、再開となる場合があります。
なので間に合わなかった方や
これから予約したい方も
ちょこちょこ上記ページを
チェックしておくと良いかも
で、、、
配布が10月末分までしか
なかった群馬県~( ;∀;)
本日13日の会議で
12/20までの延長を決める方針のようなので
群馬の予約をお持ちの方は
配布を待つ事になりそうです。
(ちなみにワタシも11月以降に群馬県のお宿に予約あり。早く適用されるといいな~
↑
14日に無事適用できました❗️
(*´∀`*)
その他予約サイトの予約は
各サイトの全国旅行支援ページで確認を
→
→
→楽天トラベル
→
※追記
14日、楽天トラベル・一休で群馬の適用を確認!
その他の予約サイトでも開始すると思います。
新規予約に関して思うこと・・

↑
インスタのストーリー(24時間で消えます)に
ちょっと書きましたが
旅行支援開始のあたりから
値上げする宿が増えてきてます。
まあ、長らく苦境が続いたので
仕方ないのかもですが
ワタシが予約した一例を見ると
数か月前に31785円で予約
クーポン後から適用→21785円
現在予約すると50700円
クーポン適用後→40700円
ということで
同じ部屋、同じプランでも
2万円ほど差が出てしまう場合は
全国旅行支援が終わってから
通常に戻った頃に宿泊したほうが
良いパターンもあると思います
賢い読者の皆様は
ずっと前から予約済みで
後から適用の方が多いと思いますが
今から予約する場合は
値ごろ感のわかる宿を
予約されるのが安心ですね
※2022/10/5追記

楽天トラベル、じゃらん、一休.comからも
既存予約に後から適用できる事が決まったようですね。
しかし2020年のGoToのように
ほぼ全施設が対象・一斉スタートではなく
各自治体によって動きが違うので
対象外になったり
バラバラのスタートになるようです。
使えたらラッキー
ぐらいの気持ちで実施されるのを
待つしかないですね

↑
平日、休日の定義は
「宿泊日」と「翌日」どちらとも
休日でなければ平日扱いになる模様
実質土曜以外は
平日扱いになりそうなので
3000円クーポンが配布される率が高くなるでしょう
(平日3000円/休日1000円)
突貫でいろいろ決まってきましたが
フタを開けてみないと
どれくらいの範囲で適用になるか
わからないなあ。
対象の既存予約を持つ人には
個別にメールが来そうなので
チェックしておくと良いかもね。
県によってバラツキが出るとすると
開始早々は適用されないパターンもあったり?
しそうなので
10月下旬あたりから
足並みがそろう感じでしょうかね
ちなみに東京都の施設の旅行支援は
10/20から開始の予定です。
現在トライアル販売中の都民割は
全国旅行支援と
併用できる事に決まりました
なので11月に本格運用で
都民割が販売されたら
全国旅行支援と併用して
ハイクラスホテルにお得に宿泊する
というのもアリですね
(一層激戦になりそうですが
※2022/9/28追記
◆引用記事
予想通り9月内には
間に合いませんでしたが
「全国旅行支援(仮)」が
10/11にスタートすると
発表されました
(=゚ω゚)ノ
名称変更するらしいですが・・
今から??
(・∀・;)
(全国旅行支援→全国旅行割になるのかな)
とにかくシンプルにして
予定通りスタートしてくれることを
祈るばかり
都民割「もっとTokyo」も10月末まで
延長されたので
併用できれば更にお得に
(そうなると10/1~10の空室たくさんでそう。でも補助を見込んだ値上がりがあるとすると、11日前の方がお得になる現象が起きたりするかもですね。見極めだいじ
↑
追記:東京都は1ヶ月ほど
開始が遅れる見込み…(。>д<)
*都民が他県の全国旅行割を利用するのはOK
*都内宿泊施設は当面適用されない
(現時点での運用は10/20以降になる見込み)
都民割と併用はなかなか難しいかな(^_^;)
東京は県民割やってなかったから
クーポン利用店の募集に
時間を要するみたいです。
そして全国旅行割、
気になる既存予約へのあとから適用ね
GoToの時と同じ仕組みを使えば
10/11から一斉に
適用できるようになると思いますが
各自治体バラバラのスタートになる可能性も(;^ω^)
「あとから適用可」が決定してるのは
・楽天トラベル
・じゃらん
・ゆこゆこ
などで
現在準備を進めているのが
・一休.com
・Yahoo!トラベル
・Relax
・JTB
・るるぶ
・近畿日本ツーリスト
・日本旅行
などでしょうか。
恐らく自動適用ではなく
適用可の既存予約をお持ちの方に
適用同意のメールが来ると思うので
マイページなどから簡単な変更を
する必要があると思います。
公式サイト経由の
ステイナビ利用でのクーポン申請は
自治体や施設が参加していれば
可能になると思いますが
いつからできるのかは不明。
県民割は10/10まで延長の
自治体が多いようです。
もう日にちが少ないですが
旅行支援が全国に広がり
水際対策が緩和され
訪日客が増える前の
静かな旅を楽しむラストチャンスかも?
全国旅行割の期間は
10/11~12/20
(各自治体の予算により変更あり)
年末年始の除外は
予想してましたが
クリスマスシーズンも除外ですね
まあ、閑散期にこそ
来てほしいわけだし・・
我々としては

「平日にもう1泊キャンペーン」
の詳細が気になります

↑
こちらは2023年の3月末まで
実施する予定らしいので
平日連泊がお得になるかも?
旅行は平日派の人は
期待を寄せたいキャンペーン
詳細がわかったら
また追記します。
※2022/9/13追記
◆引用記事
政府は「GoToトラベル」に代わる
全国旅行支援を早ければ
9月内に開始する方向で調整に入りました。
予定案はシルバーウィーク明けから
年末までの期間。
内容はおそらく以前決めた
・割引率40%
・交通付宿泊は最大8000円引き
(宿泊のみは5000円引き)
・地域クーポン
平日3000円
休前日1000円
になるのではと予想。
◇対象者 全国民
(ワクチン3回接種証明又は陰性証明が必要)
都民割は以前から都知事が
併用可と明言していたので
9月末ぐらいに予約を取れた人は
併用できる可能性も
しかし何度も何度も
開始しそうになってはできなかった
全国旅行支援(;^ω^)
今度は大丈夫でしょうかね~?
(個人的には10月にずれこむ予感)
とりあえず9月下旬からの旅行予約は
既存予約に「あとから割引が適用」できそうな
・
・楽天トラベル
・
・
などにしておくと
取り直しの手間がなくて良いかも
県民割と併用できるかは
各県の判断によると思いますが
併用可の場合かなりお得になりますよね
やるやる詐欺になりつつある
全国旅行支援ですが
今度こそスタートできるかな?
待ちに待ちすぎて
諦観の境地に至った都民も多いでしょうが
秋~冬の旅行に活用できると良いですね~
(´ω`★)
※2022/8/18追記
【都民割】もっとTokyo
9/1正午より再開!
7月末で停止していた
都民割の再販が決まりました。
今回の期間は9/1~9月末まで。
・宿泊6000円以上で5000円割引/人
・日帰り3500円以上で2500円割引/人
(子供1000円上乗せあり)
※対象は東京都民でワクチン3回証明もしくは陰性証明
ルールは前回と同じですね。
しかし都民限定の都民割実施ということは・・
9月も県民割(ブロック割)には不参加ということ
そろそろ他県の温泉に行きたいなあと
思っているので都民としては
微妙な気持ちになりますが。。
9月末までの短期間なので
ひょっとして?
10月から全国旅行支援が始まる??
と期待しつつ
都民割も活用しようかなあ。
おそらく県民割も
9月末まで延長されると思われます
感染者の全数把握をやめる案が浮上し
新たなフェーズに入りつつある日本。
インバウンド大開放前に
(いつになるかわからないけど・・)
行ける所に行っておきたいですね
──────────────────────
※2022/7/31追記
【現在の県民割実施状況】
・46都道府県が実施
・奈良県は全国民対象
・東京都と沖縄県は自県民限定
・他はブロック内の県民が対象
コロナの夏も3度目なので
予想通りの展開ですが
感染の急拡大により
全国旅行支援は延期になってます。
しかし県民割は8月末まで継続されたので
繁忙期以外は活用できますね
*
(さらに5%off)
*楽天トラベルの県民割ページ
*
(8/3 10:00よりクーポンフェス!)
ちなみに都民割のトライアルは
7/31を持って一旦終了。
8/22からの再開を検討してるそうですが
どうかな~(;^ω^)?という感じ。
ブロック割に参加できない都民としては
全国旅行支援をお早く~
というところですが
そこまでしなくても
旅行に行く人が増えてきたので
開始は10月ぐらいにズレこむかも?
(現総理は検討に検討を重ねる慎重派。GoToを推しすすめた菅さんのような勢いはなさそうと思ったり・・)
まだまだ先が見えませんが
お出かけする人が増えたので
宿や飲食店も去年よりは困らないのではないかなあ。
(ただ協力金などがなくなったので、より切迫する事業主が増える可能性もあるけど)
我々も夏の旅行を予定してましたが
ワタシの夏バテ&連れの多忙で
8月は見送る事になりそうです
夏休みやお盆シーズンに
お出かけされる方は
感染対策はもちろん
熱中症などにも十分注意して
楽しい旅行をお楽しみください~
(。´∀`)ノ
──────────────────────
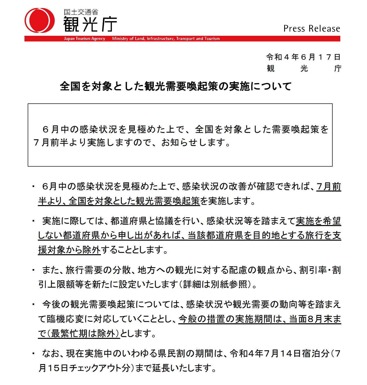
※2022/6/17追記
観光庁より
県民割について正式発表がありました。


・現行ルールで7/14まで期間延長
(ブロック内での適用)
・感染状況を鑑みつつ、7月前半から
全国拡大し8月末まで実施
(※お盆期間8/10~21ぐらい?は除外予想)
・割引率50%→40%
・交通付宿泊は最大8000円引きにUP
(宿泊のみは現行通り5000円引き)
・地域クーポン
平日3000円
休日1000円
(休日の定義は未定…)
つまり最大補助額は
交通付宿泊+平日クーポンで
11000円引き
という感じかな
利用条件は変わらず
ワクチン3回接種or陰性証明。
(12歳未満は不要)
さて、気になる
東京都のホテルと
東京都民の利用についてですが・・
「実施を希望しない都道府県から申し出があれば、当該都道府県を目的地とする旅行支援から除外するとします」
とあるので
東京に来るのは除外かもだけど
都民が外に行くのは適用かも??
どうなんでしょう?小池さん
(;^ω^)
そして全国の皆さまも気になる
「既存予約への後付け可否」は
各都道府県の県民割ルールによると思われます
・・そう言われてもさ~
計画のある人のほとんどは
夏の予約済ませてるでしょ
(;´Д`)
それをまた
県民割のために取り直し
というのも大変ですよね
このあたりは各県の運用次第
という感じになりそうですね。
(関係各所の方たちの悲鳴が聞こえそうですが💦)
「新GoToトラベル」を
9月から実施するかは未定。
都民割「もっとTokyo」を
8月以降も実施するかも未定ですが
県民割に双方向で参加せず、
都民割延長でお茶を濁すという
都民発狂パターンも考えられるので戦々恐々
それはそうと
6/22(水)10:00~
→
開催されますね
(* ´ ▽ ` *)
宿泊対象期間は
8/31まで。

うまく併用すれば
かなりお得になりそうなので
いまからエントリーなど
準備しておくと良いかも
またなにか情報があったら
こちらのページに追記しますー。
──────────────────────
※2022/6/16追記
6/16日(木)
るるぶ 時間未定
JTB 11:00~
都民割クーポン配布予定!
楽天トラベルとじゃらんの
都民割クーポン配布が
10:00からスタート
予想通りの激戦でしたが
根気よくリロードし続け
なんとか3つの予約をゲットです
(対象宿やプランが幅広くて助かった)
ハイクラスな宿は
予め値上がりを確認していたので
今回はカジュアル系で
行ってみたい宿に狙いを絞って参戦

↑
最近麻布にオープンした
隠れ家家ホテル。
夕食が奇抜なのでたのしみ
まあ、今回の都民割は
あくまで試験的なものなので
8月以降にどうなるか
期待しつつ、注視していきたいです
そして一休の都民割販売が
まだ未定なので
そちらにも期待
~今後のホテル直販都民割~
→京王プラザホテル新宿
16日(木)正午~
→ザ・キャピトルホテル東急
17日(金)正午~
→ザ・オークラ東京
17日(金)10:00~
また何かわかり次第
追記しますー。
──────────────────────
※2022/6/13追記
都民割がスタートしましたが
大手予約サイトは
まだ準備ができていない所が多く
近畿日本ツーリスト
エアトリ
HIS
日本旅行
で10日から販売されました。
一方、
準備の早いホテルは
公式サイトからの直販をしてたので
ワタシはそちらから1つだけ予約

↑
最近お気に入りの
ゲートホテルさんシリーズ
雷門と両国に行ったので
今回は東京(数寄屋橋)を狙って
予約してみました。
(これね、販売予告はあったけど内容はスタートしないとわからなかったから瞬時の判断力を求められました
他のホテル公式や
予約サイトも一通り見ましたが
「都民割対象プラン」は
素泊まりのシンプルなプランに
色々と特典を付けて
『実質◯◯円お得』
にしている印象(・ω・ )
なのでお得かどうかは
その人が求めるものによって
変わってきそうですが
まあ、どこも即完売だったようですね
割引額が5000円と決まっているので
アパホテルとかビジホ系は
明らかにお得だったと思います。
でも高級ホテル系は
内容による、という感じかなあ
(近ツリで見かけた某ホテルの対象プランは、数か月前にワタシが予約した料金より1.5倍(割引適用後でも)になってて驚いた
利用者としては
既存のプランから
シンプルに5000円引き
というのがわかりやすくて良いのだけど
そうもいかないのだろうか
さて、都民割の今後の販売予定は
・楽天トラベル 15日(水)10:00~
(島しょ地域は17日~)
・じゃらん 15日(水)10:00~
の予定です。
楽天といえば・・

→お子さま人数×2000ポイント還元!
県民割や都民割と併用可の還元
めっちゃお得なので
ファミリー旅行の方は
エントリー必須
(利用条件要確認)
あとホテル直販の都民割で
気になるのは
→セルリアンタワー東急ホテル・渋谷エクセルホテル東急
14日(火)正午~
→京王プラザホテル新宿
16日(木)正午~
→ザ・キャピトルホテル東急
17日(金)正午~
→ザ・オークラ東京
17日(金)10:00~
かしらね
京プラの「極上の朝食」
食べてみたい
一休やじゃらんの
都民割開始も気になりますが
もっとも気になるのは
7月からの県民割全国拡大
都民の利用は?
既存予約に後付け可能??
すでに夏休みの予約を
済ませてる方も多いですよね
来週末ぐらいには
なんらかの発表があると思うので
インスタのストーリーや
こちらのページに追記します~
──────────────────────
※2022/6/9追記
いよいよ都民割の開始日ですが
まだ各予約サイトからの
販売情報は出ておらず
遅れてのスタートになりそうですね。
ですがいくつかのホテルの公式サイトで
10日正午からの販売プランを
発表していました
◆ホテルニューオータニ
「もっと贅沢プラン
1名あたり1万円のホテルクレジットや
新・最強の朝食(通常6600円)
25時間のロングステイ
(2連泊だと55時間に!)
お部屋のアップグレード優待
など豪華な特典付き
スタンダードルームを2名利用で
5万円~になりますが
朝食&クレジット2万円分が付くので
アフタヌーンティーやディナーなど
楽しめそうですね
◆ザ・プリンスパークタワー東京
プリンスパークタワー東京さんは
パノラミックツイン
キング・コーナー
(全て東京タワー側)
ホテルクレジット5000円付
を販売されるようです。
行きたい宿があれば
公式サイトをチェックしてみると
販売準備が整っている所が
見つかるかもしれないので
要チェックです
予約サイトで販売する都民割は
「もっとTokyo」の
対象プランを予約しますが
割引やクーポンが
きちんと適用されていることを
確認してから予約されると良いです。
そして肝心なのは
元値の値上がりで
割引効果が薄いプランと
本当にお得なプランを
見分けることかな
個人的には
普段から大体の料金を
知っている宿を狙う方が
高値つかみをせずに済むと思います。
都民割に関しては
また情報がわかり次第
こちらに追記していきます。
さて、7月から開始が予想されていた
新GoToトラベルですが・・
◆引用記事
本丸のGoToトラベル再開は
先送りになり
現在行っている県民割を
延長&全国へ拡大していくようです
うーん(;^ω^)
7月再開を見込んで
他県の予約を入れてたんですが
GoToが開始されないということは
既存予約への後付けは不可?
そして東京都は
「全国」に入ってくるんでしょうか
都民としては気になりますが
県民割を今まで利用できていた県は
引き続き割引を受けられ、
ブロックも外れるので
遠方まで行けるようになりますね
こちらも詳細な制度は
まだ検討中と思われるので
わかり次第追記します。
しかし今回の観光支援策は
二転三転する上に
各県に任せているので
より複雑になっている印象です
2020年のGoToの方が
まだわかりやすかったなあ。
どうせ実施するなら
もっとシンプルな制度設計を望みますが
県民割のおかげで地方の観光業も
活性化してきたのでは
細く長く、続けて欲しいですー。
──────────────────────
※2022/6/3追記
◆引用記事
都民割「もっとTokyo!」が
6月10日正午以降に開始される事が決定しました
・期間6/10~7/31(8/1チェックアウト分まで)
・1泊6000円以上の宿泊が1人5000円引き
・日帰り1人2500円引き
・ワクチン3回目接種もしくは陰性証明が必要
(12歳未満は不要)
・18歳以上の子供は1000円上乗せ←New!
大枠はほぼ想定通りの内容ですが
子供の割引が1000円上乗せされるので
ファミリーに朗報ですね
しかし「試験的に実施」とのことで
94万泊分あるうちの
25万泊分のみ放出のようです
各事業者(予約サイト)に分配して
なくなり次第終了。
実際の開始時間は
「正午以降」とあるので
各事業者と調整中だと思いますが
もし金曜の昼間スタートだと
取りにくい人も多いのでは
まあとにかく
第一弾がスタートするので
都内ホテルを満喫されたい方や
小笠原など離島系を狙う方などは
ご準備を~(。´∀`)ノ

◆引用記事
東京との観光振興策、「もっと楽しもう!Tokyo Tokyo」がGoToトラベルに先駆けて試験的に再開。
・都民による都内での宿泊旅行が1泊5000円、日帰り旅行が2500円。
(クーポンがつくかは不明)
・3回目接種or陰性証明が必要
・国によるGoToトラベルが再開された場合は併用可
・1回の旅行の宿泊上限は1人5連泊まで
・利用回数に制限なし
あれだけ頑なに「GoToと同時じゃないとやらない」と言っていた都知事でしたが、大阪の県民割参加表明で気持ちが変わったのか、しぶしぶなのか(・ω・ )
しかし、現時点の情報ではブロック割には参加せず都内のみ使えるようですね。
GoTo併用可ということは、財源は都税になるのかな
県民割などと同じく国からの補助金を使えばいいのになぜだろう?
「もっとTokyo」は
*既存予約に追加不可
*予約サイトからクーポン取得後の予約
という感じになるので
2020年の時と同様に
(gotoの影でひっそりやり、ひっそり終わった)
クーポン放出時に瞬殺でなくなり
予約とるのがシビアになるかも
しかしずっと苦境におかれていた
都内ホテルには朗報ですね
(さっそく値上げして、利用者にとってはお得感が薄まるかもですが)
関係筋(←っていつも思うけど誰?)によると「もっとTokyo」の事務局自体はずっと稼働してたようなので、すぐにスタートできそうなんですが・・6月まで1週間ぐらいしかないからな~。中旬ぐらいかしらね?
もしうまく活用できたら
また都内ひとり旅で
ホテル巡りしちゃおうかしら
(´ω`★)
◎取扱が予想される旅行予約サイト
・楽天トラベル(クーポン制)
・
・
・
・
・
その他各ホテル公式サイトなど。
※追記(2022/525)
↓↓
現在の予算は49憶円・94万泊分を予定。
2020年の都民割りは40万泊分だったので
2倍以上の枠を用意。
少しは予約が取りやすくなるかもですね
(前回は予約開始から76分で完売したとか・・
正式な詳細ルールはまだ発表されてませんが
前回と同様だとすると・・

(※都内観光促進事業より/2020年版)
・GoToトラベル再開後の併用を狙うなら1泊1人9000円以上の宿泊料金
・GoToトラベルを気にせず予約するなら1泊1人6000円以上の宿泊料金
というイメージでしょうかね
例)2名で5万円のホテルを都民割で予約(平日)
予約日までにGoToトラベルが再開
↓↓
50000円
-都民割10000円
-GoToトラベル14000円(上限)
+クーポン6000円
=26000円(+クーポン6000円)
県民割が6月末まで延長されたので
GoTo再開は早くても
7月以降と思われますが
先に都民割で予約しておいて
夏休みはW割引で
ホテルステイをお得に楽しむ、
というのも良いかも(´ω`★)
うまく併用できれば
高級ホテルも半額ぐらいで
宿泊できるかもです
◆引用記事
ちなみに各県で行われている県民割りは6月まで延長決定です。
これもまたいつも通りギリギリの発表。
全国版GoToはまだ先になりそうですね。
また何か情報があったら
こちらに追記していこうと思いますー
──────────────────────
〖☆宿泊レポ一覧&今後の公開予定〗
*Instagram*







都内のホテルはこれで少しは賑わうかしら。
我が家も今月の終わりに神奈川割を使って、ダダダっと温泉に行ってくる事にしました。
それまでは馬車馬のように働かなきゃ…(>_<)